Latest Updates & Stories.

Stay informed about platform updates and artist spotlights.

Why We Can't Afford Bad Actors, And Why You Should Care
AnonyxGhost has zero tolerance for bad actors. We don't have VC funding or deep pockets, just audio fingerprinting, strict enforcement, and a commitment to protecting legitimate artists
Why AnonyxGhost Doesn't Sell Your Data
In an industry where distributors routinely plaster artist names across landing pages, pitch decks, and social media threads to signal credibility, AnonyxGhost takes a deliberately different position: your success belongs to you, not to us.
Your Music, Your Rights: Why Reading Terms of Service Matters (And How to Spot a Rights Grab)
Not all music distributors respect your rights. Learn how to spot predatory terms like 'irrevocable' and 'sell, resell' and why AnonyxGhost is built differently. Keep full ownership of your music.
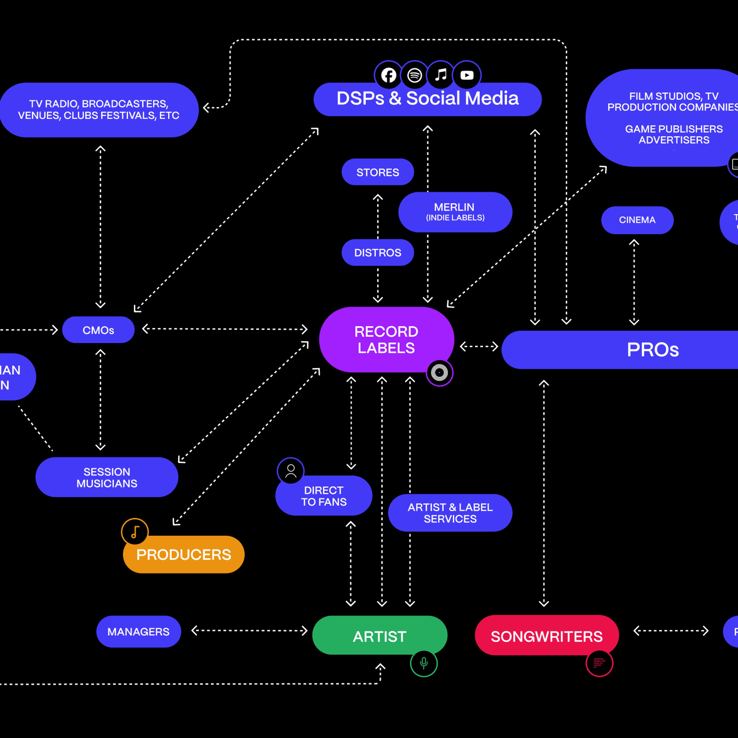
How Music Distribution Works: A Guide to Your Rights and Responsibilities
Understanding how your music reaches the world—and what our Distribution Agreement means for you.
How to Release Music to Spotify Using AnonyxGhost: A Step-by-Step Guide
In this tutorial, I'll walk you through exactly how to distribute your music to Spotify and other major platforms using the AnonyxGhost dashboard
The Best Music Distributors in 2026: Why AnonyxGhost is the New Industry Standard for Indie Artists
Discover the best music distributors in 2026. Compare AnonyxGhost, DistroKid, and TuneCore to find the perfect partner for your career. Keep 100% of your royalties and reach 450+ stores worldwide.
AnonyxGhost Music Distribution: Complete Guide to the Release Module
The AnonyxGhost Music Distribution Release Module is a powerful tool that allows you to create, manage, and distribute music releases across multiple streaming platforms. This comprehensive guide will walk you through every step of the process, from creating your first release to understanding all the available fields and options.
Best Music Distributor for Independent Artists: Why AnonyxGhost is Leading the Pack
In this article, we’ll break down why AnonyxGhost is a top contender for independent artists in 2026 and how it stacks up against the competition.
Why AnonyxGhost is the Ultimate Choice for Independent Music Distribution
In an era where 100,000 songs are uploaded to streaming services every day, independent artists need more than just a gateway to Spotify—they need a partner that respects their craft and their wallet.
What the top streaming services are in 2026 by paid subscribers
Wondering where everyone’s streaming these days? Here’s a look at the most popular music platforms based on paying subscribers as of February 2026.
Next Page